cad2024安装提示 安装无法完成。错误 1644

问题现象

  1. 软件:cad2024
  2. 用户系统:win11家庭版
  3. 会话id:2509221132597236125
  4. 现象:cad2024安装提示安装无法完成。错误 1644file

问题原因

阻止安装的权限或安全设置。
win11家庭版需要关闭智能应用控制

解决方案

1.先关闭电脑所有的杀毒软件和电脑管家
file

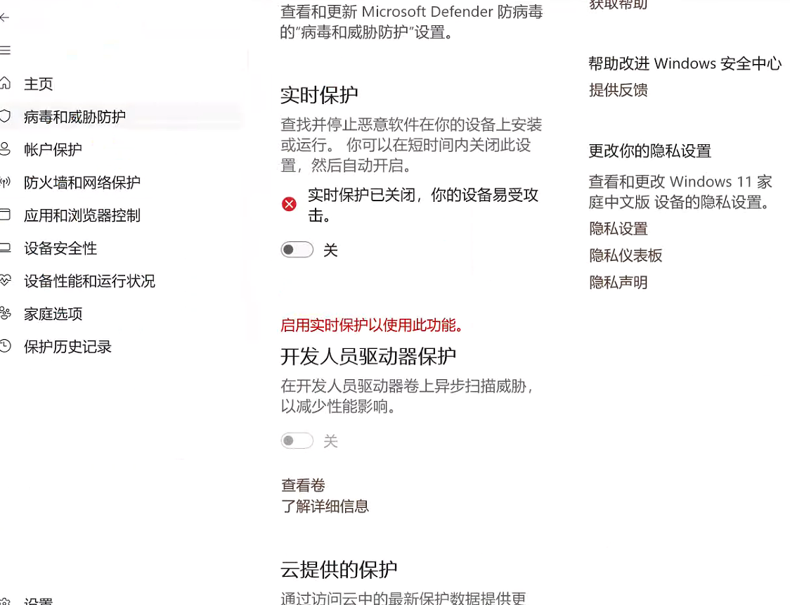
2.去系统安全中心关闭病毒防护
file

3.点击管理设置
file

4.全部关闭
file

5.点击应用和浏览器控制
file

  1. 智能应用控制设置关闭
    file

  2. 基于声誉的保护设置关闭
    file

8.攻击防护关闭
file

9.然后删除cad的注册表安装缓存,重新安装激活,即可安装成功了
file

发表回复